本地同城附近200元,快餐小姐附近,免费全国空降app入口在哪 ,24小时上门服务接单电话号码

政策发布

一周要闻回顾 行业政策(2020年12月28日-2021年1月3日)

时间: 2021-01-04 10:05      来源:
作者:中国汽车流通协会


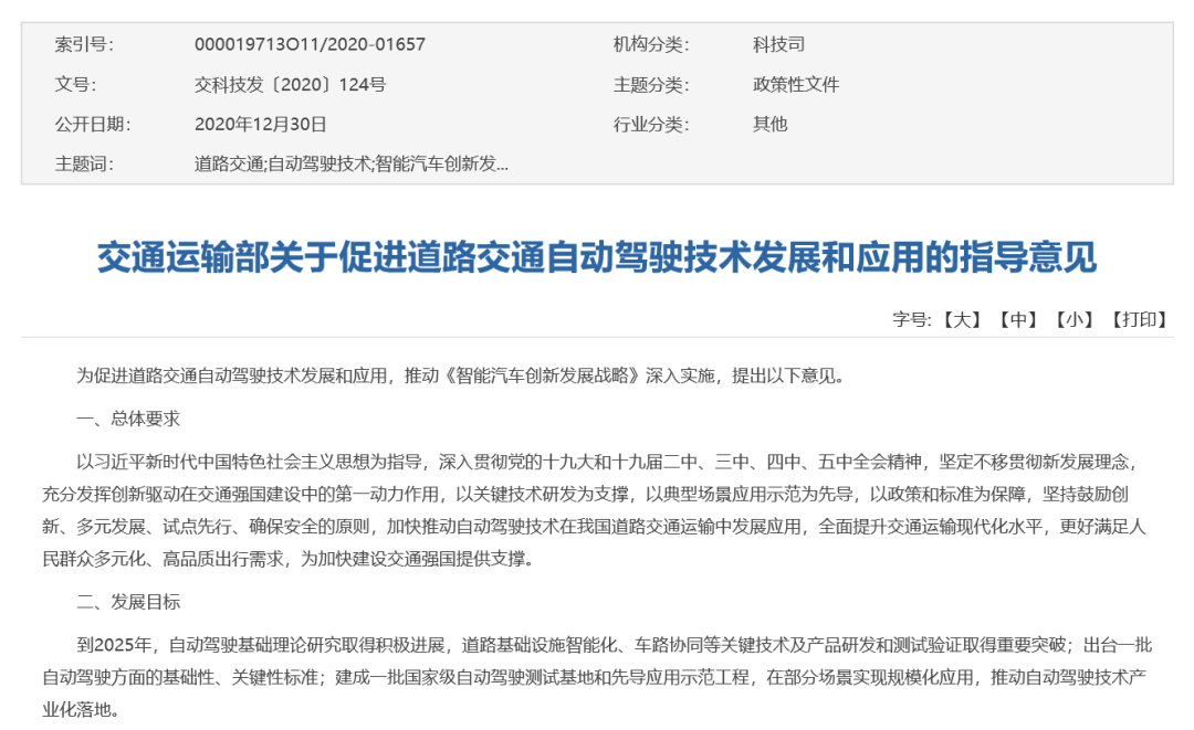
关于促进道路交通自动驾驶技术发展和应用的指导意见

image.png

12月30日,交通运输部网站公布《关于促进道路交通自动驾驶技术发展和应用的指导意见》。

意见称,为促进道路交通自动驾驶技术发展和应用,推动《智能汽车创新发展战略》深入实施,提出以下意见。


一、总体要求


以习近平新时代中国特色社会主义思想为指导,深入贯彻党的十九大和十九届二中、三中、四中、五中全会精神,坚定不移贯彻新发展理念,充分发挥创新驱动在交通强国建设中的第一动力作用,以关键技术研发为支撑,以典型场景应用示范为先导,以政策和标准为保障,坚持鼓励创新、多元发展、试点先行、确保安全的原则,加快推动自动驾驶技术在我国道路交通运输中发展应用,全面提升交通运输现代化水平,更好满足人民群众多元化、高品质出行需求,为加快建设交通强国提供支撑。


二、发展目标


到2025年,自动驾驶基础理论研究取得积极进展,道路基础设施智能化、车路协同等关键技术及产品研发和测试验证取得重要突破;出台一批自动驾驶方面的基础性、关键性标准;建成一批国家级自动驾驶测试基地和先导应用示范工程,在部分场景实现规?;τ?,推动自动驾驶技术产业化落地。


三、主要任务


主要包括四个方面十二项具体任务。一是加强自动驾驶技术研发。加快关键共性技术攻关,完善测试评价方法和测试技术体系,研究混行交通监测和管控方法,持续推进行业科研能力建设。二是提升道路基础设施智能化水平。加强基础设施智能化发展规划研究,有序推进基础设施智能化建设。三是推动自动驾驶技术试点和示范应用。支持开展自动驾驶载货运输服务,稳步推动自动驾驶客运出行服务,鼓励自动驾驶新业态发展。四是健全适应自动驾驶的支撑体系。强化安全风险防控,加快营造良好政策环境,持续推进标准规范体系建设。


四、保障措施


一是加强组织领导。交通运输部将加强统筹协调,持续优化政策和机制。各省级交通运输主管部门要强化组织协调和督促指导,明确本地区促进自动驾驶技术发展和应用的目标及路径,充分调动各类创新主体积极性。二是开展试点示范。交通运输部将加大指导和支持力度,结合交通强国建设试点工作,选择条件成熟的区域或典型场景,组织实施自动驾驶先导应用示范工程。各省级交通运输主管部门要积极组织试点示范,探索形成自动驾驶技术行业应用方案。三是营造良好氛围。鼓励产、学、研、用各方加强技术、管理、标准、伦理等方面的交流与国际合作。注重宣传引导,加强自动驾驶科普工作,强化自动驾驶安全文化建设,为自动驾驶科学有序发展营造良性环境。????

(来源:交通运输部)

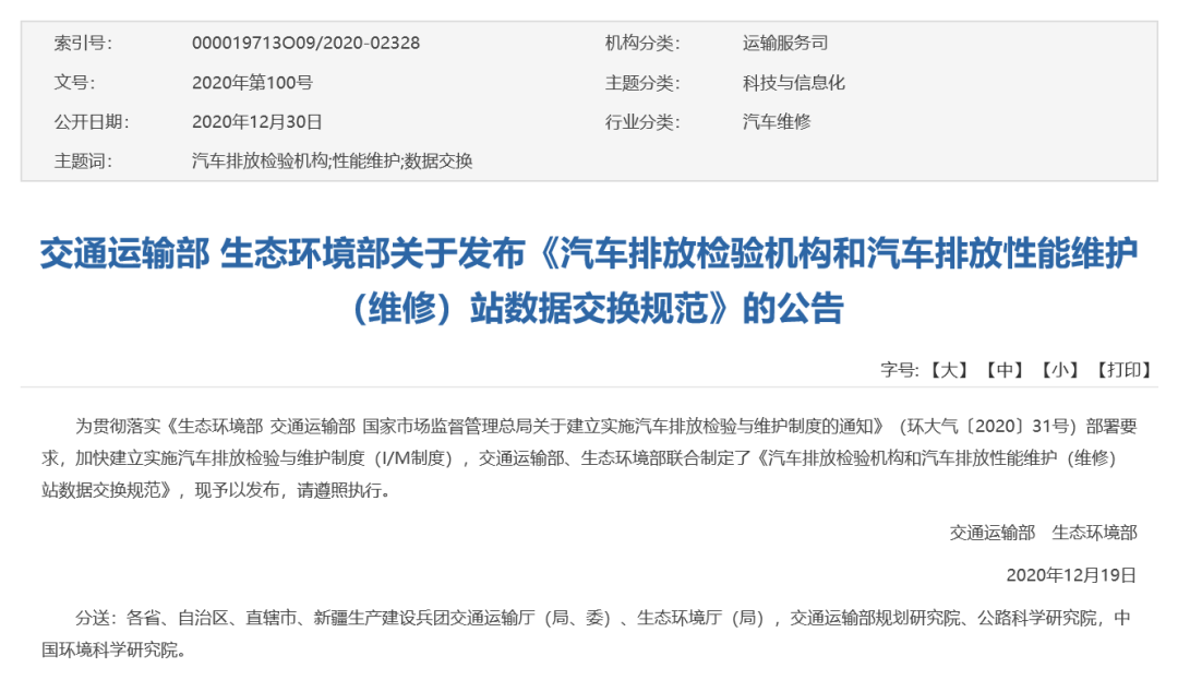
关于发布《汽车排放检验机构和汽车排放性能维护(维修)站数据交换规范》的公告

image.png
12月30日,交通运输部网站公布“交通运输部、生态环境部关于发布《汽车排放检验机构和汽车排放性能维护(维修)站数据交换规范》的公告”。

公告称,为贯彻落实《生态环境部 交通运输部 国家市场监督管理总局关于建立实施汽车排放检验与维护制度的通知》(环大气〔2020〕31号)部署要求,加快建立实施汽车排放检验与维护制度(I/M制度),交通运输部、生态环境部联合制定了《汽车排放检验机构和汽车排放性能维护(维修)站数据交换规范》,现予以发布,请遵照执行。

《汽车排放检验机构和汽车排放性能维护(维修)站数据交换规范》的主要内容包括适用范围、规范性引用文件、数据交换规范、数据格式及约束条件、接口要求共五章。

本规范规定了汽车排放检验机构(以下称I站)和汽车排放性能维护(维修)站(以下称M站)之间的数据交换流程、数据交换内容、数据交换格式和数据交换接口等相关技术要求。

本规范适用于汽车排放检验与维护制度实施中,I站和M站通过在用机动车排放检验信息系统和汽车维修电子健康档案系统进行机动车排放检验数据、机动车维护修理数据的交换共享。

(来源:交通运输部、生态环境部)

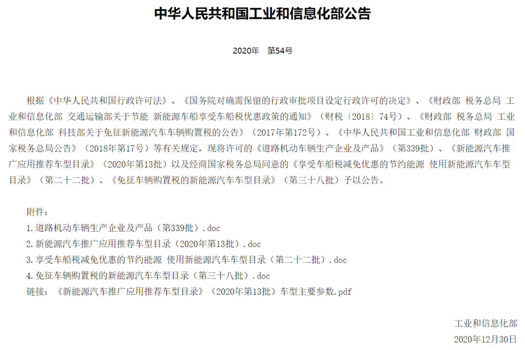
关于发布《道路机动车辆生产企业及产品》(第339批)、《新能源汽车推广应用推荐车型目录》(2020年第13批)、《享受车船税减免优惠的节约能源 使用新能源汽车车型目录》(第二十二批)、《免征车辆购置税的新能源汽车车型目录》(第三十八批)的公告

image.png
12月30日,工业和信息化部发布《道路机动车辆生产企业及产品》(第339批)、《新能源汽车推广应用推荐车型目录》(2020年第13批)、《享受车船税减免优惠的节约能源 使用新能源汽车车型目录》(第二十二批)、《免征车辆购置税的新能源汽车车型目录》(第三十八批)的公告。

公告称,根据《中华人民共和国行政许可法》、《国务院对确需保留的行政审批项目设定行政许可的决定》、《财政部 税务总局 工业和信息化部 交通运输部关于节能 新能源车船享受车船税优惠政策的通知》(财税〔2018〕74号)、《财政部 税务总局 工业和信息化部 科技部关于免征新能源汽车车辆购置税的公告》(2017年第172号)、《中华人民共和国工业和信息化部 财政部 国家税务总局公告》(2018年第17号)等有关规定,现将许可的《道路机动车辆生产企业及产品》(第339批)、《新能源汽车推广应用推荐车型目录》(2020年第13批)以及经商国家税务总局同意的《享受车船税减免优惠的节约能源 使用新能源汽车车型目录》(第二十二批)、《免征车辆购置税的新能源汽车车型目录》(第三十八批)予以公告。

列入附件1《道路机动车辆生产企业及产品》(第339批)第一部分新产品的企业有:汽车生产企业共113家、民营改装车生产企业共359家、超限车生产企业共6家、低速电动车生产企业2家。

列入附件2《新能源汽车推广应用推荐车型目录(2020年第13批)》的车型包括:一、新发布车型:(一)符合《关于完善新能源汽车推广应用财政补贴政策的通知》(财建〔2020〕86号)产品技术要求的新能源车型共141款;(二)其它新车型34款。二、变更扩展车型:(一)符合《关于完善新能源汽车推广应用财政补贴政策的通知》(财建〔2020〕86号)产品技术要求的新能源车型共36款;(二)其他新能源车型共7款。

列入附件3《享受车船税减免优惠的节约能源 使用新能源汽车车型目录(第二十二批)》的车型共127款:

一、节能型汽车车型(汽、柴油轻型货车)1款。

二、新能源汽车车型款。包括:插电式混合动力乘用车车型12款,纯电动商用车车型96款,插电式混合动力商用车车型4款,燃料电池商用车车型14款。

列入附件4《免征车辆购置税的新能源汽车车型目录(第三十八批)》的车型共163款。其中:一、纯电动汽车车型131款。包括:乘用车车型32款,客车43款,货车8款,专用车48款;二、插电式混合动力车型16款。包括:乘用车车型12款,客车车型2款,专用车车型2款;三、燃料电池汽车车型16款。包括:客车车型12款,货车车型2款,专用车车型2款。

(来源:工业和信息化部)

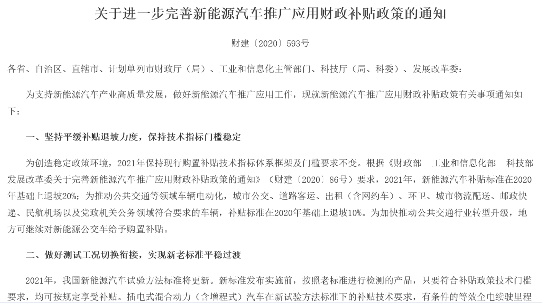
关于进一步完善新能源汽车推广应用财政补贴政策的通知

image.png
12月31日,财政部、工业和信息化部、科技部、国家发展改革委联合印发《关于进一步完善新能源汽车推广应用财政补贴政策的通知》。

通知称,为支持新能源汽车产业高质量发展,做好新能源汽车推广应用工作,现就新能源汽车推广应用财政补贴政策有关事项通知如下:


一、坚持平缓补贴退坡力度,保持技术指标门槛稳定 


为创造稳定政策环境,2021年保持现行购置补贴技术指标体系框架及门槛要求不变。根据《财政部 工业和信息化部 科技部 发展改革委关于完善新能源汽车推广应用财政补贴政策的通知》(财建〔2020〕86号)要求,2021年,新能源汽车补贴标准在2020年基础上退坡20%;为推动公共交通等领域车辆电动化,城市公交、道路客运、出租(含网约车)、环卫、城市物流配送、邮政快递、民航机场以及党政机关公务领域符合要求的车辆,补贴标准在2020年基础上退坡10%。为加快推动公共交通行业转型升级,地方可继续对新能源公交车给予购置补贴。 


二、做好测试工况切换衔接,实现新老标准平稳过渡


2021年,我国新能源汽车试验方法标准将更新。新标准发布实施前,按照老标准进行检测的产品,只要符合补贴政策技术门槛要求,均可按规定享受补贴。插电式混合动力(含增程式)汽车在新试验方法标准下的补贴技术要求,有条件的等效全电续驶里程应不低于43公里;电量保持模式试验的燃料消耗量(不含电能转化的燃料消耗量)与《乘用车燃料消耗量限值》(GB 19578)中对应车型的燃料消耗量限值相比应小于65%,电量消耗模式试验的电能消耗量应小于同整备质量纯电动乘用车电能消耗量目标值的125%。其他新能源汽车在新试验方法标准下的技术要求,适用财建〔2020〕86号文件规定。 

  

三、进一步强化监督管理,完善市场化长效机制


落实新能源汽车生产企业产品质量主体责任,鼓励企业积极开展缺陷调查及主动召回。生产企业安全管理体系不到位造成重大事故被主管部门行政处理处罚的,明知产品存在质量问题而不主动召回、造成重大事故的,或者被主管部门责令召回的,视程度予以暂?;蛉∠萍龀敌湍柯?、暂缓或取消财政补贴等措施。推动建立跨部门信息共享和监管机制,强化对新能源汽车生产、销售、运营、报废等全流程监管,对于起火、重大安全事故等情况,开展跨部门联合调查。进一步加强购置补贴审核,提高重点关注企业现场审核比例。落实和完善新能源乘用车积分交易政策,加快研究新能源商用车积分交易制度,承接购置补贴有序退出,促进新能源汽车产业市场化发展。 


四、切实防止重复建设,推动提高产业集中度

加强汽车投资项目和生产准入管理,严控增量、优化存量,严格执行新建企业和扩大产能项目等规范要求。加大僵尸企业退出力度,鼓励优势企业兼并重组、做大做强,坚决遏制新能源汽车盲目投资、违规建设等乱象,推动产业向产能利用充分、产业基础扎实、配套体系完善、竞争优势明显的地区和企业聚集,不断提高产能利用率和产业集中度。新能源乘用车、商用车企业单次申报购置补贴清算车辆数量应分别达到10000辆、1000辆。 


本通知从2021年1月1日起实施。本通知未作规定的事项,继续按照《关于新能源汽车推广应用审批责任有关事项的通知》(财建〔2016〕877号)、《关于调整新能源汽车推广应用财政补贴政策的通知》(财建〔2016〕958号)、《关于调整完善新能源汽车推广应用财政补贴政策的通知》(财建〔2018〕18号)、《关于进一步完善新能源汽车推广应用财政补贴政策的通知》(财建〔2019〕138号)、《关于支持新能源公交车推广应用的通知》(财建〔2019〕213号)、《关于完善新能源汽车推广应用财政补贴政策的通知》(财建〔2020〕86号)等有关文件执行。

(来源:财政部、工业和信息化部、科技部、国家发展改革委)