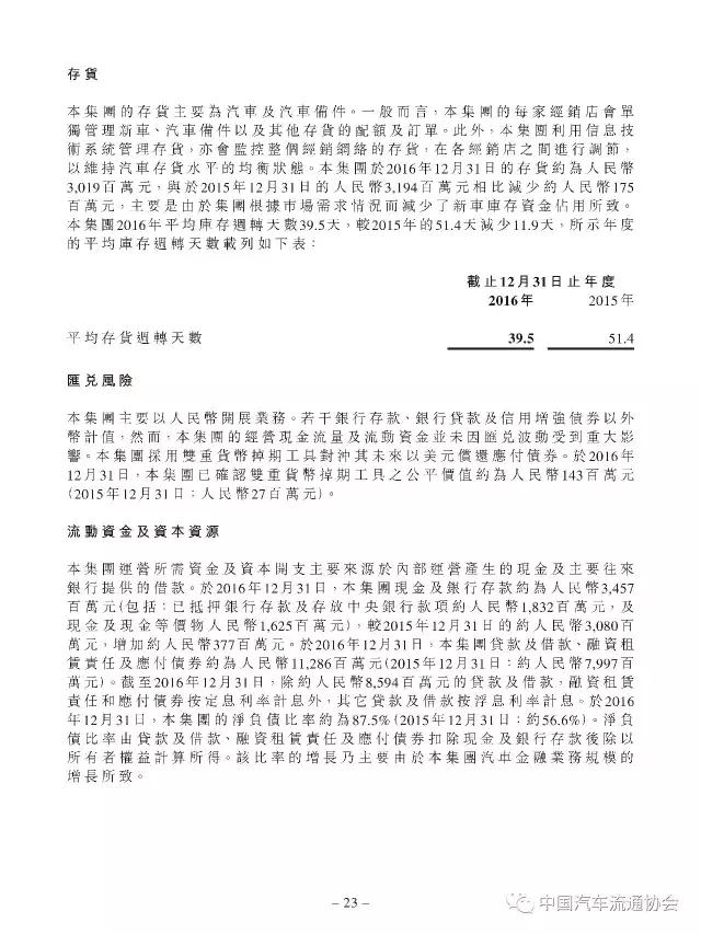
本地同城附近200元,快餐小姐附近,免费全国空降app入口在哪 ,24小时上门服务接单电话号码

协会快讯

百强汽车经销商集团“正通汽车”2016年度经营业绩公布

时间: 2017-3-23      来源: 中国汽车流通协会
作者:会员部

2015年百强汽车经销商集团排行榜中名列前茅的中国正通汽车服务控股有限公司(以下简称“正通汽车”)于3月21日公布了其公司及附属公司2016年1月1日至2016年12月31日的综合经营业绩。相关数据显示,正通汽车2016年度总收入保持增长,金融服务相关收入及利润增长较快。


2016年度正通汽车实现新车销量96883台,同比增长9.5%;总收入315.2亿元人民币(货币单位下同),较上年同比增长7.3%;整体毛利27.4亿元,同比增长5.8%;金融服务业务所得利息及服务收入4亿元,实现利润2.2亿元;集团年内实现净利润5.1亿元,同比下降19.1%。


截止2016年12月31日,正通汽车在全国15个省、直辖市的36个城市运营网点数量达到108家,其中豪华及超豪华品牌5S/4S店78家,中高端品牌4S店13家。

正通汽车在继续致力于豪华及超豪华品牌汽车销售业务与售后业务的基础上,2016年大力拓展汽车金融、保险代理、融资租赁、二手车等高附加值的后市场业务。


2016年,正通汽车在选择性拓展豪华车经销网络的基础上,着重提升同店销售潜力并巩固现有区域竞争优势。受市场零部件的价格体系调整影响,售后服务平均单价面临较大压力,但集团积极提高客户粘性,通过提升入场台次和对零部件价格的结构调整,保证售后服务业务的收入与毛利的良性增长。


同时,正通汽车全力打造金融板块,通过提供差异化的汽车消费贷款产品、租赁产品与附加产品,更好地贴近客户需求以及服务个人消费者。