本地同城附近200元,快餐小姐附近,免费全国空降app入口在哪 ,24小时上门服务接单电话号码

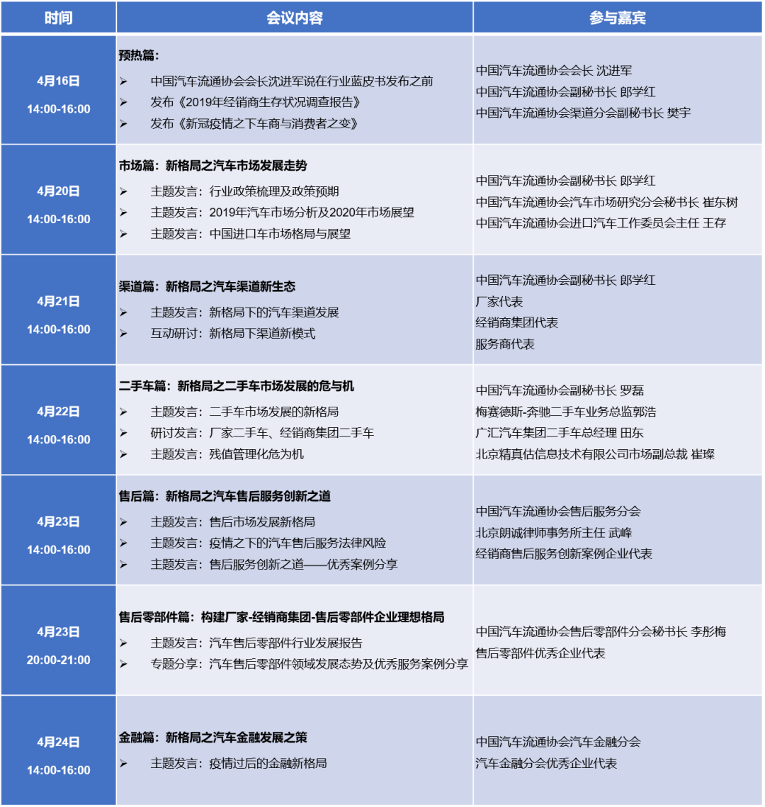
协会快讯

蓝皮书论坛 | 新格局之汽车市场发展走势

时间: 2020-04-21 15:31      来源:
作者:产业协调部


日前,中国汽车流通协会会长沈进军、副秘书长郎学红共同为行业蓝皮书揭幕,同时宣布中国汽车流通行业蓝皮书论坛暨2019-2020蓝皮书发布系列直播活动正式启动。
4月20日,2020汽车流通行业蓝皮书系列直播活动第二场——以“新格局之汽车市场发展走势”为主题,正式开始。来自中国汽车流通协会汽车市场研究分会崔东树秘书长、进口汽车工作委员会王存主任、中国汽车流通协会副秘书长郎学红分别就乘用车整体市场、进口车市场及近期汽车相关政策等行业关注热点主题进行了分享。
针对于乘用车市场,中国汽车流通协会汽车市场研究分会崔东树秘书长直播活动中提出:过去几年中国车市持续呈现相对较大的压力,中国车市作为世界车市核心市场,其发展对整个世界车市起到重要作用,但从2018年开始呈现一定的压力,2019年压力进一步加大。
目前预计2020年是负的8%的左右,希望2021年中国车市会回暖,望回升到两千万台以上,甚至回升到两千一百万台的规模。现在来看,中国车市仍然处于高增长的下坡期。
image.png
崔老师认为,在政策的推动下,以及流通领域的共同努力下,居民的刚性汽车消费还是存在,未来车市还有巨大的增长机会。
对于进口车市场,中国汽车流通协会进口汽车工作委员会王存主任表示:从宏观经济看,贸易摩擦前景不明朗,而且全球经济仍然处于深度的调整当中,国内主要聚焦在中美贸易摩擦,负面的冲击比较大,对2020年经济增速可能会继续放缓。
进口车供需情况,从目前的判断,恢复到以往正常水平预计是在2020年底,取决于疫情在各个国家发展和各国防控的效果,整体来看下滑是在所难免的,下降的幅度比2019年底预测的幅度有所加大。
image.png
在现阶段的中国汽车市场,政策一直贯穿始终。中国汽车流通协会副秘书长郎学红对促消费政策进行了分析。郎学红副秘书长指出:汽车市场持续下行了两年,而且还会有继续下行的压力。2019年,多个针对释放汽车消费潜力、促进二手车流通、加快新能源汽车应用、相关基础设施建设的实施方案发布。
疫情之后,政府主要政策精神涵盖新能源汽车、新车、二手车流通、报废更新、以及国六延期。促进汽车消费主要有以下举措:新能源汽车、老旧汽车淘汰更新、促进二手车交易,促进二手车流通等政策。
image.png
二季度海外疫情能否得到有效的控制是关键的时间点,同时国内的生产生活秩序能够全面恢复,二季度就希望能有比较好的表现。三季度是政策红利释放的时间点,如果三季度能够有正向的拉伸,全年的压力就会比较小。
至此,市场篇直播圆满结束。在接下来的一段时间内,中国汽车流通协会还有五场直播活动:渠道篇、二手车篇、售后篇、售后零部件篇、金融篇,期待大家的关注和支持。
image.png