本地同城附近200元,快餐小姐附近,免费全国空降app入口在哪 ,24小时上门服务接单电话号码

协会快讯

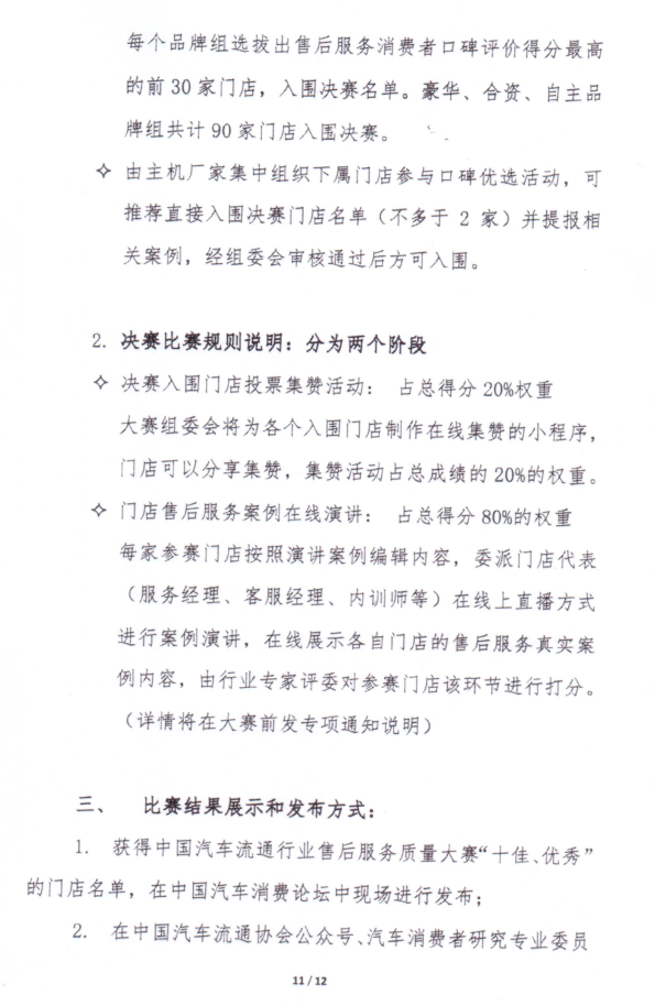
中国汽车服务质量消费者口碑优选暨中国汽车流通行业售后服务质量大赛正式启动

时间: 2021-03-03 09:57      来源:
作者:云数聚 中国汽车流通协会



新冠疫情彻底改变了人们的生活规律以及消费习惯,同时也给经济发展带来了巨大冲击。汽车行业受到线下交易传统的限制,面临更严峻的挑战。疫情让我们对行业发展做了一次全面检视,如何利用这个挑战,转化成新的机遇?


image.png


2021年3月,北京,2021年中国汽车服务质量消费者口碑优选暨中国汽车流通行业售后服务质量大赛正式启动。


image.png


中国汽车服务质量消费者口碑优选已经成功举办三届,主办方中国汽车流通协会介绍,该活动主要依托于CADA云数聚平台汽车消费者360o洞察体系。通过采集海量消费者体验数据,运用科学的计算模型,真实反映消费者体验结果,实时监测行业服务质量。这是国内首个汽车服务质量实时监测分析的互联网数据平台,也是唯一国家级汽车服务行业公共信息服务平台。


疫情之下,世界经济进入低迷状态,如何抓住消费者需要的,成为了每一个品牌和每一个商家最关心的,随着越来越多的经销商加入到中国汽车服务质量消费者口碑优选店活动中,口碑指数已经成为行业中评价服务质量的标杆?;诨チ贝笫萘α?,维护汽车消费市场健康环境,满足消费者日益增长的美好生活需求不仅是行业的愿景,更是终端消费者的普遍期待,具有十分重要的现实意义。

image.png

CADA云数聚表示,今后每个月都会发布中国汽车消费者口碑指数,为参选门店提供消费者在选车、购车、用车、置换等全生命周期各环节体验的参考数值,为门店提升工作提供指导,帮助经销商及时了解客户潜在的消费需求,高效服务。


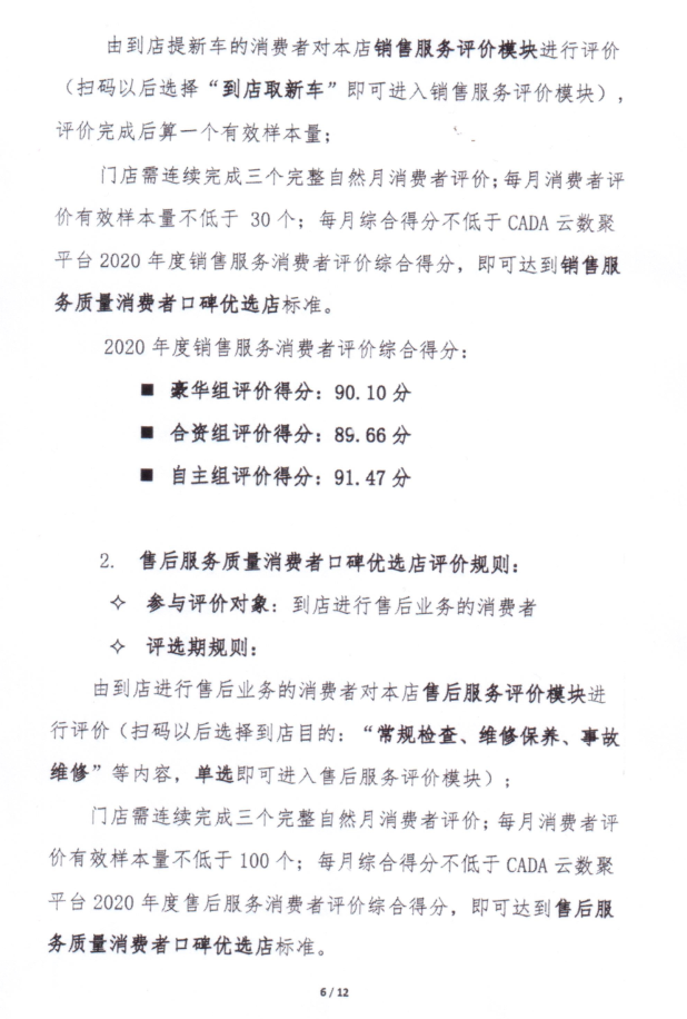
同时通过口碑优选,各家店也摸索出优秀的经验,通过服务提升效益,让一切管理落地于指标。经过逐月的口碑优选,年末会举办口碑优选的收官之战——中国汽车流通行业售后服务质量大赛,将邀请到来自豪华、合资、自主品牌共计90家经销商进行比拼,通过投票集赞和宣讲案例的方式,决出中国汽车流通行业售后服务质量大赛“十佳、优秀”的门店,也会在中国汽车消费论坛中现场进行发布。

 

活动规则请登录www.cadayun.com查询,或致电活动联系人咨询。

image.png





image.pngimage.pngimage.pngimage.pngimage.pngimage.pngimage.pngimage.pngimage.png

image.pngimage.png